作者:依利特 来源:液相售后 2026-05-13 12:24:19
半制备液相色谱仪作为水环境监测、化合物分离纯化等领域的核心设备,其运行稳定性直接决定检测结果的准确性与重复性。而基线漂移是设备使用中高频出现的故障,若未及时解决,会导致色谱峰识别偏差、定量结果失真,严重影响实验效率与数据可靠性。本文将从根源入手,系统拆解基线漂移的常见原因,并提供可落地的排查与解决策略,助力快速恢复色谱系统稳定运行。
?
一、半制备液相色谱仪基线漂移的本质?
基线漂移指色谱图谱中基线随时间定向、缓慢上升或下降的现象。需注意,仪器启动初期(尤其是使用缓冲盐流动相或 220nm 以下低波长检测时),因系统未完全平衡,通常需半小时左右的稳定时间,此为正常现象。但实验过程中若持续出现基线漂移(如每小时漂移幅度超过 0.1mAU),则属于异常情况,需从设备、试剂、操作等维度排查原因。
?
二、基线漂移七大核心原因与针对性解决方案?
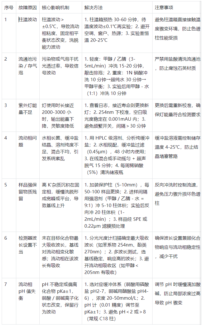
1. 柱温波动:温度不稳定引发的 “连锁反应”?
原因分析:色谱柱是分离的核心部件,其温度直接影响流动相粘度、固定相吸附 - 解吸平衡。当柱温箱温度波动超过 ±0.5℃时,流动相洗脱能力会随之变化,导致组分保留时间偏移,反映在图谱上即为基线漂移;若实验室环境温度骤变(如空调直吹、靠近窗户),还会加剧柱温波动。?
解决方法:?
开启柱温箱后,需预热 30-60 分钟,待温度显示稳定且波动幅度≤0.1℃后再启动实验;?
检查柱温箱摆放位置,避免与空调出风口、窗户、热源(如烘箱)直接接触,必要时在柱温箱周围加装隔热挡板;?
若实验室昼夜温差大,可开启实验室恒温控制,将环境温度稳定在 20-25℃。?
2. 流通池污染或存气泡:光信号干扰的 “隐形杀手”?
原因分析:流通池是检测器的关键组件,用于让流动相携带组分通过并接收光信号。若流通池内残留污染物(如前次实验的样品残留、缓冲盐结晶),或存在未排尽的气泡,会导致光的透过率不均匀,使检测器接收的信号持续波动,终表现为基线漂移或尖锐噪音。?
解决方法:?
轻度污染 / 气泡:断开色谱柱,用甲醇或乙腈(流速 3-5mL/min)冲洗流通池 15-20 分钟,冲洗过程中轻轻敲击流通池外壳,帮助气泡排出;?
重度污染:若甲醇 / 乙腈无法洗净,可改用 1N 硝酸溶液(注意:严禁使用盐酸,避免腐蚀流通池石英材质)冲洗 10 分钟,再用超纯水冲洗 30 分钟,后用甲醇冲洗至系统平衡;?
日常预防:每次实验结束后,用甲醇 - 水(1:1)冲洗流通池 10 分钟,避免残留物质沉积。?
3. 紫外灯能量不足:信号源衰减的 “直接诱因”?
原因分析:紫外检测器的紫外灯有固定使用寿命(通常为 2000-3000 小时),当使用时长接近或超过额定寿命时,灯的输出能量会显著下降,导致检测器灵敏度降低、基线稳定性变差,甚至出现无信号的情况。?
解决方法:?
查看仪器使用日志,记录紫外灯的累计使用时间,若接近寿命上限,及时更换新灯;?
更换后需进行灯能量校准:在 254nm 波长下,测量空白流动相的基线吸光度,若吸光度稳定在 0.001mAU 以内,说明灯能量正常;?
日常维护:避免频繁开关紫外灯,每次开关间隔需超过 30 分钟,减少灯的损耗。?
4. 流动相问题:“血液” 变质引发的系统紊乱?
原因分析:流动相作为色谱系统的 “血液”,其纯度、稳定性直接影响基线状态。
常见问题包括:水相(如超纯水)储存时间过长(超过 24 小时)导致长菌;缓冲盐溶液(如磷酸盐、醋酸盐)未过滤或储存温度过低,出现结晶析出;使用分析纯溶剂代替 HPLC 级溶剂,含有杂质干扰检测;流动相混合不均匀,导致洗脱能力波动。?
解决方法:?
溶剂选择:严格使用 HPLC 级甲醇、乙腈、超纯水,缓冲盐试剂选用分析纯及以上级别;?
配制规范:水相现配现用,缓冲盐溶液配制后需经 0.45μm 滤膜过滤,储存温度控制在 4-25℃,使用时限不超过 48 小时;?
混合方式:二元或多元流动相建议采用在线混合模式,若手动混合,需充分摇匀并超声脱气 15 分钟,避免气泡残留;?
储液瓶维护:每周用稀硝酸(5%)清洗储液瓶一次,再用超纯水冲洗干净,晾干后使用,防止微生物滋生。?
5. 样品中强保留物质残留:色谱柱 “堵塞” 的隐性风险?
原因分析:样品中若含有高保留值(高 K‘值)的杂质(如大分子有机物、强极性化合物),在常规流动相洗脱条件下,难以被快速洗脱,会逐渐沉积在色谱柱固定相表面,形成 “污染层”。随着实验次数增加,这些残留物质会缓慢被洗脱,以宽峰或 “平台” 形式出现在图谱中,表现为基线持续上升或出现台阶式漂移。?
解决方法:?
前置?;ぃ?/strong>在色谱柱入口端加装保护柱(粒径与分析柱一致,长度5-10mm),拦截强保留杂质,保护分析柱,建议每分析50-100个样品更换一次?;ぶ?
柱清洗:两次进样之间,用强洗脱溶剂,如甲醇/水(9:1,v/v)或乙腈/水(9:1,v/v),冲洗色谱柱5-10柱体积;实验结束后,反向冲洗色谱柱(流速1-2mL/min)20柱体积,彻底清除残留物质;?
样品预处理:对复杂样品(如环境水样、生物样品),提前通过固相萃?。⊿PE)、过滤(0.22μm滤膜)等方式去除强保留杂质,减少色谱柱污染。
6. 检测器波长设置不当:信号灵敏度失衡的关键因素?
原因分析:若检测器波长未设定在目标化合物的大吸收波长附近,会导致两个问题:一是化合物响应值低,需提高检测器灵敏度,此时基线对流动相的微小变化(如溶剂纯度波动、pH 轻微偏移)更为敏感;二是流动相本身在该波长下有吸收,当流动相组成稍有变化时,基线吸光度会随之波动,引发漂移。?
解决方法:?
确定大吸收波长:通过紫外 - 可见分光光度计扫描目标化合物的吸收光谱,找到其大吸收波长(如苯系物通常在 254nm,酚类在 270nm),将检测器波长设定为该值;?
波长验证:若无法扫描光谱,可在不同波长(如 220nm、254nm、280nm)下进行基线测试,选择基线稳定、目标峰响应高的波长;?
避开流动相吸收区:若流动相在目标波长下有吸收(如甲醇在 205nm 以下有吸收),需调整波长至流动相吸收较弱的区间,或更换流动相种类。?
7. 流动相 pH 值失衡:反相色谱的 “隐形干扰源”?
原因分析:在反相色谱分离中,流动相 pH 值直接影响弱酸(如羧酸类)、弱碱(如胺类)化合物的离子化程度。若 pH 值不稳定(如未使用缓冲盐体系,或缓冲盐浓度过低),或 pH 值设置不当(如偏离化合物 pKa 值 1-2 个单位),会导致化合物在固定相上的保留行为持续变化,进而引发基线漂移;此外,pH 值过高或过低还可能腐蚀色谱柱固定相,加剧基线不稳定。?
解决方法:?
选择合适缓冲体系:根据目标化合物的pKa值,选择对应的缓冲盐(如分离弱酸类用磷酸盐缓冲液,pH 2-7;分离弱碱类用醋酸盐缓冲液,pH 4-6),缓冲盐浓度控制在 20-50mmol/L,确保 pH 值稳定;??
精确调节 pH:使用 pH 计(精度 0.01)测量流动相 pH 值,通过滴加稀盐酸或氢氧化钠溶液,将 pH 值调节至佳范围(通常为化合物 pKa±1);?
避免极端 pH:常规 C18 色谱柱的 pH 耐受范围为 2-8,避免使用 pH<2 或 pH>8 的流动相,防止固定相水解。?

表1. 基线漂移七大核心原因与针对性解决方案?

表2. 半制备液相色谱仪日常维护周期与操作
三、基线漂移排查与解决的总结原则?
当半制备液相色谱仪出现基线漂移时,建议遵循 “从易到难、先软后硬” 的排查原则,逐步缩小问题范围:?
1.优先检查基础条件:确认流动相是否新鲜、是否过滤脱气,柱温箱温度是否稳定,实验室环境是否无剧烈温差;?
2.其次清理关键组件:冲洗流通池排除气泡与污染,反向冲洗色谱柱清除残留物质,检查?;ぶ欠裥枰?;?
3.后排查硬件与参数:验证紫外灯能量是否充足,核对检测器波长与流动相 pH 值是否设置合理;?
4.日常维护:建立仪器使用台账,记录每次实验的流动相配方、柱温、灯使用时间等参数,定期(每月)对流通池、色谱柱、储液瓶进行全面清洗,从源头减少基线漂移风险。?

表3. 基线漂移排查流程优先级顺序?
四、半制备液相色谱仪日常维护规范
建立仪器维护台账,定期保养可从源头降低基线漂移概率:
流通池:每次实验后用甲醇 - 水(1:1)冲洗 10 分钟;
储液瓶:每周用 5% 稀硝酸清洗一次,晾干备用;
色谱柱:实验后用强洗脱溶剂冲洗 10-15 柱体积,长期存放用纯甲醇封存;
?;ぶ?/strong>每 50-100 个样品更换,柱压升高或基线漂移加剧立即更换;
紫外灯:每月检查使用时长与能量,254nm 基线波动 > 0.005mAU 重点关注;
管路:每两周检查漏液与气泡,及时更换老化管路。
常见问题(FAQ)
问1:半制备液相色谱仪开机平衡很久,基线还是一直缓慢漂移怎么办?
答:优先排查环境温度与流动相两大因素,先确认柱温箱无空调直吹、室温稳定在 20-25℃,再更换新鲜 HPLC 级流动相,重新过滤、超声脱气;若仍无改善,重点冲洗流通池排查气泡与轻微污染,多数开机基线漂移都能快速解决。
问2:更换新紫外灯后,半制备液相基线出现不规则漂移是什么原因?
答:主要是新紫外灯未充分老化校准导致,新灯安装后不要立刻做实验,空置预热平衡 1-2 小时,在常用 254nm 波长下重新基线校准;同时检查流通池是否有微小气泡、管路是否存在微漏,排除外围因素后基线即可恢复平稳。
问3:做梯度洗脱时,半制备液相基线漂移比等度洗脱严重正常吗?
答:属于常见现象,梯度洗脱过程中流动相配比持续变化,溶剂吸收值、折光率都会产生波动,容易引发基线小幅漂移??商崆白龊昧鞫嘣谙呋旌?、充分脱气,选用低紫外吸收溶剂,同时拉长系统平衡时间,能明显减轻梯度模式下的基线漂移幅度。
掌握以上半制备液相色谱仪基线漂移原因与解决方法,可解决 90% 以上的基线异常问题,保障检测数据准确可靠,延长仪器核心部件使用寿命,降低设备维护成本,适配水环境监测、化合物分离纯化等多场景实验需求。