作者:实验室专员 来源:依利特 2025-10-23 14:36:38
在日常分析检测中,你是否也曾被莫名出现的“鬼峰”、居高不下的基线、不达标的检测限等问题困扰?这些棘手的问题不仅影响数据准确性,更可能延误重要的项目验收。
近期,我们协助客户实验室成功解决了烷基酚和全氟化合物测试项目中的一系列难题。本文将全程复盘此次干扰排查的完整思路与解决方案,希望能为面临同样困扰的您提供一份清晰的“排障指南”。

1、问题浮现:实验现场频现异常
在现场测试中,工程师和客户共同观察到以下一系列异常现象:


图1 双酚A空白干扰

图2 4-支链壬基酚空白干扰峰

图3 烷基酚梯度运行基线高,检测下限低5倍个别参数不出峰
2、抽丝剥茧:系统性干扰排查实录
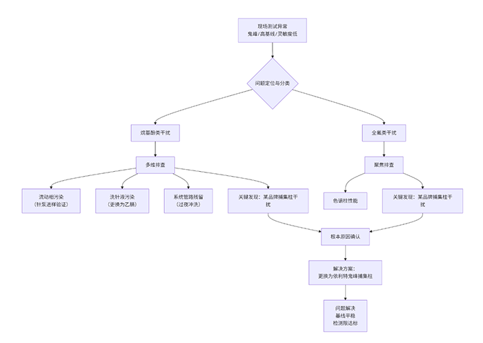
面对复杂的干扰现象,我们与客户技术团队共同开启了一场系统性的“排雷”行动。整个排查思路如下图所示:

核心排查过程摘要:
1.流动相与试剂污染排查:通过“针泵进样”方式,直接向质谱注入各流动相组分,发现洗针液(甲醇水)是烷基酚类干扰的主要来源之一。
2.系统清洗与更换试剂:将洗针液统一更换为乙腈,并对整个液相流路进行彻底冲洗。
3.关键发现:捕集柱是“元凶”:在排查全氟化合物的杂峰和烷基酚的高基线问题时,通过对比试验发现,系统中使用的某知名品牌捕集柱是引入干扰的根源。
3、解决方案:依利特鬼峰捕集柱立竿见影
找到问题的根源后,我们将系统中的捕集柱更换为依利特佳杰鬼峰捕集柱(型号:GT-01, 2.1×50mm)。
效果立竿见影:
1.烷基酚检测:基线变得平稳干净,0.04 ppb(客户要求的下限)低浓度点清晰可辨,所有化合物均稳定检出。
2.全氟化合物检测:目标峰后的宽杂峰完全消失,0.01 ppb的检测下限轻松达标。
3.数据重现性:完全满足客户实验室的方法要求。
某进口品牌(左)与依利特(右)捕集柱效果对比实测图:




左侧:使用某进口品牌捕集柱,目标峰后明显伴随宽峰干扰;
右侧:更换为依利特鬼峰捕集柱,峰形干净,基线平稳。
适用场景:
- 环境水质检测(如烷基酚、全氟化合物)
- 制药杂质分析
- 食品安全检测
关于/依利特鬼峰捕集柱
依利特鬼峰捕集柱,不仅是方法开发中的“保险栓”,更是数据准确性的“守护者”。无论是方法验证、系统验收还是日常检测,都能有效去除系统干扰,助你轻松应对鬼峰挑战。