作者:依利特 来源:液相售后 2025-09-15 17:01:48
做实验时遇到液相色谱仪漏液,不仅耽误进度还容易影响数据 —— 其实掌握方法就能快速解决。咱们先搞清楚液相色谱仪器的基本结构:它主要靠贮液器、泵、进样器、色谱柱、检测器和记录仪配合工作。贮液器里的流动相经高压泵进系统,样品跟着流动相进色谱柱后,因为各组分在固定相和流动相里的“吸附 - 解吸”频率不一样,慢慢就分离开了,随后通过检测器转成电信号,用图谱输出结果。?
漏液是仪器在日常使用中经常遇到的问题,尤其是输液泵漏液,堪称“漏液重灾区”。今天就跟大家说说输液泵漏液的常见位置和解决办法。?
一、接头与管路漏液?
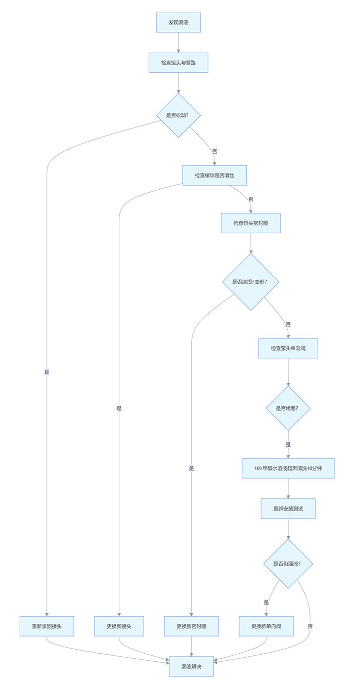
很多时候漏液并不是零件坏了,而是接头没拧紧,或者系统压力突然升高把连接处撑松了。所以刚观察到漏液时,先别急着换零件,多数情况只要重新把接头紧固好,漏液问题就能解决;如果是螺纹滑丝了,可以换新接头。
二、泵头漏液?
泵头漏液主要有两个原因,对应处理就行:?
密封圈磨损:仪器用久了,或者常接触腐蚀性液体,泵头的密封圈会慢慢变薄,一旦漏液就说明该换了,换个新密封圈仪器就能恢复正常工作。?
单向阀故障:单向阀堵了会让系统压力异常升高,进而漏液。这时可以把单向阀拆下来,放进 10% 的甲醇水溶液里,超声清洗 10 分钟,洗好装回去再试试;要是清洗后还漏,就换个新的单向阀。?
其实处理液相色谱仪漏液,有个简单的 “分段排除法”:即一步步定位故障点,对应采取紧固、清洗或换零件等措施,问题基本都能解决?!胺侄闻懦ā笨砂匆韵铝鞒掏贾鸩讲僮鳎?/span>

图1:分段排除法操作流程图
?
表1. 输液泵常见漏液问题及解决
相关产品推荐:输液泵/液相色谱泵
液相色谱仪日常使用注意事项?
1、定期检查易损件:每周开机前,顺手摸一摸输液泵的接头、管路和泵头密封圈,看看有没有液体残留或部件变形,早发现小问题能避免漏液扩大;?
2、规范操作细节:装单向阀时别拧太死,轻轻拧到 “不晃动” 即可,避免螺纹滑丝;换流动相时记得过滤除气泡,气泡会导致系统压力波动,间接增加漏液风险;?
3、做好安全防护:处理漏液(尤其是腐蚀性流动相)时一定要戴手套,漏液滴落桌面后及时用吸水纸擦净,避免液体渗入仪器内部损坏部件;?
4、记录维护情况:每次换密封圈、清洗单向阀后,简单记下班组和日期,下次遇到类似问题能快速追溯,也方便判断零件的更换周期。?

表2.液相色谱仪日常使用注意事项
输液泵及整机维护小技巧?
1、流动相管路定期冲洗:每次换不同类型流动相(比如从水相换有机相),或者实验结束后,记得用纯甲醇或乙腈冲洗管路 15-20 分钟,避免残留液体在管路内结晶,堵塞通道或腐蚀管壁;?
2、泵头部件润滑保养:每月可给输液泵的活动部件(如柱塞杆)涂一点专用润滑脂(别用普通机油),减少部件摩擦损耗,延长密封圈和泵头的使用寿命;?
3、仪器环境控制:尽量把仪器放在通风、干燥的地方,避免靠近水槽或空调出风口 —— 潮湿环境容易让电路受潮,温度骤变也可能导致管路接口收缩漏水;?
4、长期不用的维护:若仪器超过 1 周不使用,先排空管路里的流动相,再用纯甲醇冲洗后关机,下次开机前先通甲醇循环 5 分钟,再换实际流动相,防止管路内长菌或产生沉淀。
表3.关键部件维护小技巧
相关文章推荐
HPLC 输液泵故障诊断与排除指南:快速解决压力异常、漏液等问题?